#关注城建#
泉州古城将打造
海丝(龙头山)文化综合体
总投资约150亿元
串联源和1916、龙头山、面粉厂、西街等。
▼▼▼
近日,鲤城区人民政府发布《关于印发鲤城区“十四五”文化和旅游发展专项规划的通知》。
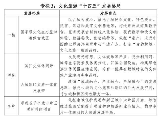
该规划提出,十四五时期,鲤城区构建形成“一核两带多片”文化旅游发展空间格局:“一核”,即以古城创建国家级文化生态旅游度假区为核;“两带”, 即滨江文体休闲带和古城新区文旅一体化发展带;“多片”,即 依托古城保护利用和新区城市大片区开发,筹划推进旅游功能提升项目和旅游业态植入,打造若干个城市片区更新升级项目。
该规划同时公布了《鲤城区“十四五”文化和旅游发展专项规划重点项目汇总表 》。
其中,“海丝(龙头山)文化综合体”十分值得关注。
海丝(龙头山)文化综合体建设地点位于临漳门对面,主要建设内容及规模:拟以源和1916创意园(82亩)为核心,以占地面积68亩的龙头山片区文化旅游街区为试点带,串联53亩面粉厂、48亩麻纺厂和泉州古城西段保护提升项目,打造集文化创意、文化休闲、文化娱乐等为一体的海丝文旅综合体。
项目计划总投资约150亿元,建设年限2021-2025年,目前正进行前期策划。
“十四五”时期,鲤城区“十四五”文化和旅游发展专项规划重点项目共分为六大类32个项目,总投资约249.8亿元。
世界遗产点及周边保护工程 >> 建设地点:泉州古城,主要建设内容及规模:拟对市舶司遗址周边进行环境整治,征收周边房屋及公产,东起中山路,西至竹街,南起水门巷,北至马坂巷范围,面积约10000㎡,结合南外宗正司遗址保护打造为省级考古遗址公园;并对顺济桥遗址本体进行维护加固。计划投资2.7亿元,建设年限2021-2025年,已完成前期策划。
海丝(龙头山)文化综合体 >> 建设地点:临漳门对面,主要建设内容及规模:拟以源和1916创意园(82亩)为核心,以占地面积68亩的龙头山片区文化旅游街区为试点带,串联53亩面粉厂、48亩麻纺厂和泉州古城西段保护提升项目,打造集文化创意、文化休闲、文化娱乐等为一体的海丝文旅综合体。计划投资约150亿元,建设年限:2021-2025年,目前正进行前期策划。
海丝文旅小镇(高山古民居)项目 >> 建设地点:高山社区,主要建设内容及规模:该项目拟对鲤城高山社区保存完整的180栋古民居群进行开发、改造,打造具有鲤城特色的集休闲度假旅游、娱乐康体于一体的旅游度假景区。计划投资约5亿元,建设年限2021-2025年,目前正开展项目前期策划工作。
海西工艺文化产业运营中心项目(一期) >> 建设地点:美食街中段;主要建设内容及规模:占地面积100.7亩,拟开发总建筑面积约40万㎡,总建筑面积约40万㎡,拟建设成集工艺集团总部、工艺品展示交易中心、工艺美术大师工作室、工艺文化交流中心、中小企业金融服务平台为一体的海西工艺文化产业营运中心。计划投资约3.5亿元,建设年限2022-2025年,目前开展项目前期策划工作。
“群众剧院”片区综合体项目 >> 建设地点:泉州市中山南路南岳宫口,主要建设内容及规模:占地约26亩,建筑面积约24000平方米。对原群众剧院及周围片区进行提升改造,打造成集公共艺术展、演绎剧场、主题餐饮、艺术民宿、工艺美术产业为一体的艺术文化中心。计划投资约1亿元,建设年限2021-2025年,目前正开展项目前期策划。
橘若·鲤城 >> 建设地点:源和1916、西街;主要建设内容及规模:分2个项目。橘若·西街投资0.3亿元,项目拟选址鲤中西街社区服务中心,打造成西街艺术空间;橘若·源和1916项目投资0.2亿元,项目位于源和堂1916内27号楼,建设“文化艺术交流中心”。计划投资0.5亿元,建设年限2021-2022年;目前橘若·源和1916项目已完成,橘若·西街项目目前正做好落地前期工作。
泉州滨江皇冠假日酒店 >> 建设地点:浮桥街道江滨南路2229号;主要建设内容及规模:建筑面积102339平方米,建筑高度120米,投资总额9亿元。酒店按国际超五星旗舰店标准打造,可提供客房322间,床位531个,停车位535个。
大寺逅城市栖息院落酒店 >> 建设地点:新华北路365号;主要建设内容及规模:项目由原中侨集团衡器厂改造而成,以精品酒店住宿业态为主,配套文创、休闲、餐饮、spa等商业业态,酒店面积4600平方米。酒店有客房40间。计划投资1.1亿元,建设年限2021-2025年,目前主体工程和外立面装修已完成,目前正进行餐饮和客房内部,其中餐饮装修已开始营业,客房装修完成80%。
刺桐尚居 >> 建设地点:西街钟楼百货大厦;主要建设内容及规模:项目总面积为5339.75平方米,拟对钟楼百货大楼进行全新规划改造升级,逐步将其打造为泉州古城文旅的新地标。通过文创+设计、文创+科技、文创+跨界等多维度探索尝试,以归/食/聚/茶四大元素为单元板块,打造古城文化精品酒店。计划投资1亿元,建设年限2020-2022年,目前外面脚手架搭建完成,并进行内部加固工程的小范围施工;目前正跟进市规划局外立面审批进度并同步办理施工许可证。
煌兴大厦 >> 建设地点:南环路与兴贤路交叉口,主要建设内容及规模:地下室1层建筑面积2700平方米;地上17层建筑面积约13000平方米;规划停车位100位。规划其中10层作为精品住宿,每层24间客房,合计240间。计划投资1.5亿元,建设年限2021-2025年,已完成主体土建部分施工和外立面装修,室外地面已全部硬化。目前正进行水电、消防安装工程设备调试,和消防第三方检测工作,并整理竣工验收的材料。
万盛酒店 >> 建设地点:常泰街道常泰路西侧,主要建设内容及规模:占地面积20.47亩,建设2幢25层商务酒店及配套设施,总建筑面积约4.78万平方米。计划投资1.4亿元,建设年限2020-2025年。项目之前停工闲置。经协调后项目于7月份重新启动,更换新的施工方后,目前所有项目参建单位已到位。施工许可证已办理完成,并完成质量监督和安全监督重新报监。所有建筑场地硬化、水、电、路、通信、资金已到位。正加快施工进度。
万盛酒店效果图
明发酒店改造项目 >> 建设地点:南环路1-5号,主要建设内容及规模:明发酒店主楼高17层,左右裙楼各3层,地下1层,占地面积5400平方米。计划投资1亿元,建设年限2021-2025年。项目召开多次协调会进行商讨调整建设方案,目前酒店经营管理团队与设计团队正进行协商酒店重装方案,待项目建设方案确定后进入施工。
嘉龙酒店 >> 建设地点:金龙街道笋江路中段,主要建设内容及规模:该项目集酒店、餐饮、娱乐为一体的综合项目,初步规划为2-5层共1.6万平方米的大型餐饮、休闲娱乐、量贩式KTV等餐饮娱乐招商,6-12层共1.5万平方米的快捷商务酒店招商。计划投资3亿元,建设年限2021-2025年,目前主体完工并已封顶,未装修,正进行招商。
闽南九十九间 >> 建设地点:常泰街道五星社区,主要建设内容及规模:该古民居群占地面积近4000平方米,建筑面积近2400平方米,埕地近800平方米,花园占地600多平方米,拟改造为民宿,正在招商中。建设年限:2021-2025年,大致招商方向为民宿及文化餐饮休闲产业。
原八一酒店用地危房改扩建项目 >> 建设地点:美食街,主要建设内容及规模:总用地29.2亩,拟增加征收东侧、南侧用地,用于建设高星级酒店等配套设施。计划投资5亿元,建设年限2021-2025年,目前正在进行土地收储。
中山路及周边商圈业态提升项目 >> 建设地点:鲤城区中山路,主要建设内容及规模:对中山路及周边商圈进行统一招商运营管理、统一业态管理、统一营销推广,优化商业网点布局,发展本地特色品牌和老字号品牌。提升购物、餐饮等传统业态,布局体验式、文化类、互动式新兴业态,打造全国示范步行街区。计划投资1亿元,建设年限2020-2025年。目前正在进行街巷改造及业态提升。
聚宝城南海丝文旅街区项目 >> 建设地点:古城城南片区,主要建设内容及规模:项目北起连天后宫、德济门遗址,南至宝海庵,主要包含“两横四纵”6条主要街巷以及近1500m的环状内沟河水系,通过对街区的整修和提升,打造成集文化、休闲、旅游、商业、居住为一体的特色文化街区,再造古代刺桐城国际商贸门户“涨海声中万国商”和“市井十洲人”的繁荣景象。计划投资10亿元,建设年限2020-2025年,目前正开展项目前期策划。
紫帽山庄旅游改造项目 >> 建设地点:金龙街道,主要建设内容及规模:拟对龙岭紫帽片区进行开发、改造。依托已初具规模的紫帽山农业生态观光园及龙岭片区内现有众多文物古迹,如安福寺、紫福寺、观音阁、苏夫人姑庙、宿燕寺等唐代以来陆续建成的宗教古迹,建成集休闲度假、生态旅游、娱乐康体、寺庙朝圣于一体的旅游度假景区。计划投资10亿元,建设年限2021-2025年,目前筹划、招商中。











闽公网安备 35020302035470号
最新评论