厦门地产情报站
关注
每日及时推送厦门人居楼市、新闻资讯、市场动态、为购房者提供服务和参考!
位于东海板块的
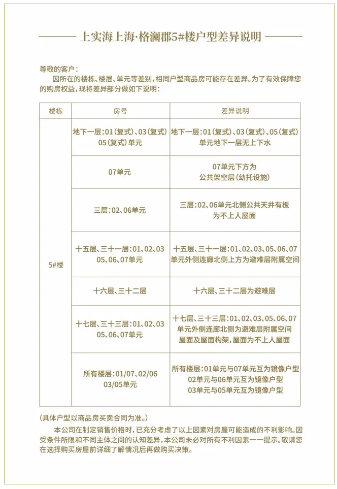
上实海上海三期格澜郡5#楼
首批26套高层次人才房源公开
价格区间:11639-16083元/㎡
高层次人才房源
一房一价表
泉州上实·海上海,由上市国企上实发展(SH600748)匠心筑造,雄踞东海CBD之上,与泉州市政府紧密相邻,南抱泉州湾,西邻桂屿公园,近拥700亩滨海公园,举步工人文化宫、大剧院、科技馆、图书馆“市府四朵金花”,毗邻会展中心、东海总部经济区等文化商务集群,紧握时代财富脉搏,立体交通路网,汇聚八方人流。市政、商务、文化、金融、会展、交通等全方位配套,聚焦一座城市的精彩。
三期格澜郡打造约35万㎡的宜居大城,涵盖住宅、酒店、公寓式办公、幼托设施、室外健身设施等配套,打造泉州环湾绿色人居新时代。规划10栋80-150米高层建筑,采用经典简约的新古典风格。
项目业主直系子女(符合当年度全区入学政策条件)已纳入丰泽区第二实验小学东海校区的招生范围(具体以每年招生政策为准)。
04月30日
11月26日


【扫一扫关注】


【扫一扫关注】


【扫一扫关注】
最新评论