8月15日,南安市住房和城乡建设局发布了《关于在部分城市先行开展打击侵害群众利益违法违规行为治理房地产市场乱象专项行动的通知》,从2018年8月至12月底,在全市范围内开展治理存量房交易市场乱象专项行动。
《通知》原文如下:
各房地产经纪(中介)机构:
为进一步整顿和规范房地产市场秩序,根据住建部等7部委《关于在部分城市先行开展打击侵害群众利益违法违规行为治理房地产市场乱象专项行动的通知》〔建房(2018)58号〕、福建省建设厅《关于联合开展打击违法违规行为治理房地产市场专项行动工作的通知》(闽建房[2018]1号)和福建省建设厅《关于进一步做好扫黑除恶专项斗争工作的通知》〔闽建电(2018)51号〕的文件精神,经研究,从2018年8月至12月底,在全市范围内开展治理存量房交易市场乱象专项行动。现将有关事项通知如下:
一、工作目标
按照“房子是用来住的,不是用来炒的”基本定位,通过部门联合执法,重点打击投机炒房行为,虚假信息、虚假房源发布行为,治理房地产开发企业和中介企业违法违规行为,进一步整顿和规范房地产市场秩序,健全房地产市场监管机制,切实维护人民群众合法权益。
二、主要查处下列违法违规行为
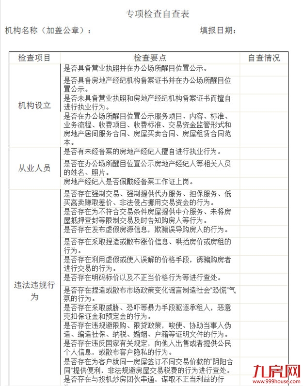
1、对中介公司存在强制交易、强制提供代办服务担保服务、低买高卖赚取差价、非法侵占挪用交易资金的行为进行查处;
2、对中介公司存在为不符合交易条件房屋提供中介服务、未将房屋抵押查封等限制交易及时告知购房人等行为进行查处;
3、对中介公司发布虚假房源信息,欺骗误导购房人的行为进行查处。
4、对采取捏造或散布涨价信息、哄抬房价或房租的行为进行查处;
5、对利用虚假或使人误解的价格手段,诱骗购房者进行交易的行为进行查处。
6、对提供中介服务违反明码标价以及不正当价格行为等进行查处。
7、对捏造或散布市场政策变化谣言制造社会“恐慌”气氛的行为进行查处;
8、采取威胁、恐吓等暴力手段驱逐承租人,恶意克扣保证金和预定金的行为进行查处。
9、对违规避限购、限贷政策,唆使、协助当事人伪造、编造社保、纳税、婚姻、户籍等证明文件的行为进行查处;
10、对违反国家有关规定,向他人出售或者提供公民个人信息,或散布客户隐私的行为进行查处。
11、对为客户就同一房屋签订不同交易价款的“阴阳合同”提供便利,非法规避房屋交易税费的行为进行查处。
12、对与投机炒房团伙串通,谋取不正当利益的行为进行查处。
三、整治措施
加大执法检查力度,对存在侵害群众利益的违法违规行为的中介机构及相关单位,要依法严肃查处。对各类违法违规行为,发现一起、查处一起,视情节轻重,可采取书面警示、约谈负责人、公开曝光、暂停网签、停业整顿、行政处罚等措施严肃处理。
四、工作要求
(一)提高认识,加强领导。进一步统一思想,坚持“房住不炒”基本定位,要深刻认识整顿治理房地产市场秩序工作的重要性,及时分析总结专项行动开展情况。采取坚决、果断的措施,坚决打击侵害群众利益的房地产交易市场违法违规行为,确保此次专项行动取得成效。
(二)畅通渠道,营造氛围。依法维护消费者权益,畅通群众举报投诉渠道。根据查处情况,要通过主流媒体集中、公开曝光一批违法违规典型案件,发挥震慑作用;要加强宣传引导,树立行业正面典型,营造房地产开发销售和中介市场有序健康发展的良好氛围。
(三)强化督查问责机制。对专项行动实施过程中发现的违法违规行为,要依法从严惩处。对开展整治行动不力、人民群众投诉较多、房地产市场违法违规行为较严重的地方和领域,要加大督查力度。对涉嫌隐瞒包庇、滥用职权、玩忽职守的部门和人员,要坚决问责。
(四)建立监管长效机制。要坚持整顿规范与制度建设并重、专项整治与日常监督并重、加强管理与改善服务并重、投诉受理与主动监管并重,逐步建立健全房地产行业信用体系,积极推进房地产领域守信联合激励和失信联合惩戒机制建设。
五、举报投诉
举报投诉电话:0595-86370689
六、专项检查
1、各房地产中介机构于9月30日前、12月31日前如实将自查表填报南安市房屋交易管理中心。
2、相关部门不定时组织进行检查。
附:专项检查自查表
南安市住房和城乡建设局
2018年8月14日









闽公网安备 35020302035470号
最新评论